El refuerzo de Pfizer en vacunados con Janssen y Moderna aumenta "significativamente" la protección frente a la variante

La inmunidad por células T compensa el bajón de los anticuerpos con Ómicron


SE LEE EN 3 minutos
Parte de los efectos de la variante Ómicron, así como su escape vacunal, continúan siendo una incógnita un mes después de su llegada. Un nuevo estudio realizado por investigadores de Estados Unidos y Países Bajos arroja algo de luz al respecto, al constatar la capacidad de las células T para hacer frente al ataque de la nueva variante sudafricana y compensar la caída de la inmunidad. 

La investigación, publicada en la plataforma de preprint MedRxiv, demostró la resistencia que presentaban los anticuerpos inducidos por las vacunas basadas en vectores de adenovirus o ARNm a la variante Ómicron. En concreto, la fuerza de la mutación se redujo en hasta 30 veces, de acuerdo con los resultados. Además, las células T, a las que se atribuye la protección frente a la enfermedad grave, apenas resultaron "afectadas" por las mutaciones de la proteína 'Spike' de Ómicron en personas inmunizadas, lo que podría compensar la caída de inmunidad. 

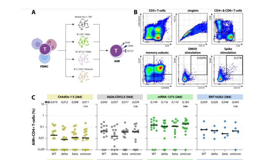
De hecho, estas células se detectaron en todos los vacunados, independientemente del tipo de fármaco recibido, hasta 6 meses después de haber completado la pauta. El nivel específico contra la proteína S fue mayor, eso sí, en vacunados con Moderna. En cualquier caso, no se detectaron diferencias significativas entre las respuestas de células T a la mutación D614G y Ómicron, lo que indica un escape mínimo en la protección de esta parte del sistema inmunitario. 

Los resultados, por tanto, confirman que las personas vacunadas conservan la inmunidad de las células T al infectarse con la variante Ómicron, "equilibrando" así la falta de anticuerpos para prevenir o limitar la enfermedad crónica por Covid-19. Aún quedaría por determinar si dicha protección es suficiente en ausencia de una respuesta inmunitaria sólida a través de anticuerpos neutralizantes.

¿Qué vacuna es más eficaz frente a Ómicron? 


El estudio también destaca un "aumento sustancial" de la protección específica contra Ómicron al recibir la dosis de refuerzo de Pfizer en vacunados previamente con Janssen y Moderna. Aún así, los pacientes sin anticuerpos neutralizantes fueron adquiriendo parcialmente inmunidad a la variantes antes de recibir esta tercera dosis, aunque el nivel de protección fue, en estos casos, 17 veces menor que en los infectados por D614G.

Los investigadores estudiaron el nivel de anticuerpos neutralizantes y las respuestas de las células T al virus original y sus variantes de interés B.1.351 (Beta), B.1.617.2 (Delta) y B.1.1.529 (Ómicron) presentadas por 60 profesionales sanitarios, inmunizados con Astrazeneca, Janssen, Moderna y Pfizer. El análisis confirmó una alta respuesta inmunitaria a la proteína spike del virus 28 días después de recibir la pauta completa de las vacunas de ARNm, la cual, sin embargo, disminuía "significativamente" transcurridos 6 meses.

Por el contrario, los niveles de anticuerpos iniciales fueron más reducidos en los vacunados con Janssen pero no disminuyeron con el paso del tiempo.

La respuesta a las variantes Beta y Delta fue "constante" en infectados con el virus original en los esnsayos de neutralización, mientras que frente a Ómicron demostró ser "baja o ausente". De hecho, la disminución de la inmunidad fue hasta 34 veces mayor en comparación con la mutación D614G. 

Pese a la inmunidad conferida por las células T, los investigadores consideran que las vacunas de refuerzo son necesarias para implementar la capacidad neutralizadora de los anticuerpos frente a la mutación sudafricana. 

Las informaciones publicadas en Redacción Médica contienen afirmaciones, datos y declaraciones procedentes de instituciones oficiales y profesionales sanitarios. No obstante, ante cualquier duda relacionada con su salud, consulte con su especialista sanitario correspondiente.