La AEPap tiene una 'Guía de Algoritmos en Pediatría de Atención Primaria' para el abordaje del trastorno

Así es el algoritmo de los pediatras españoles para diagnosticar TDAH


SE LEE EN 2 minutos
El trastorno por déficit de atención e hiperactividad (TDAH) es, junto con la obesidad y el asma, la trilogía de enfermedades crónicas más frecuentes a nivel pediátrico. Por eso, la Asociación Española de Pediatría de Atención Primaria (AEPap) ha creado un algoritmo que favorezca su diagnóstico

En concreto, José Miguel García Cruz, pediatra del Centro de Salud Zabalgana y coordinador del Grupo TDAH y Desarrollo Educativo de la AEPap, y José Javier González Lajas, psicopedagogo, maestro de Educación Médica y director del Centro de Neuropsicopedagogía Clínica y Educativa Psicotdah de Cáceres y Salamanca, han sido quienes han elaborado este algoritmo. 

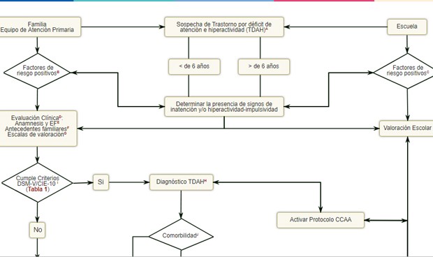
En el texto, los expertos explican que una evaluación clínica detallada e integral por parte del pediatra de Atención Primaria es fundamental para llevar a cabo el diagnóstico del TDAH. Debe incluir obligatoriamente una historia clínica detallada y una anamnesis sistemática sobre antecedentes personales (embarazo, parto, desarrollo psicomotor, enfermedades previas, etc.) así como el estudio de los ambientes familiar, escolar y social.

También aseguran que la anamnesis completa debe comprender siempre una exploración física y neurológica integral que incluya medición de presión arterial, frecuencia cardíaca, peso y talla,
además de una exploración cardiológica básica si existen antecedentes personales o familiares de enfermedad cardiovascular. "Es importante también, descartar problemas de visión o de audición, incluir datos anamnésicos del sueño y la existencia de posibles dismorfias y anomalías cutáneas", incluyen.

Asimismo, habla de los instrumentos para la evaluación del TDAH, que nunca pueden sustituir a la evaluación. El texto completo se puede consultar aquí
Las informaciones publicadas en Redacción Médica contienen afirmaciones, datos y declaraciones procedentes de instituciones oficiales y profesionales sanitarios. No obstante, ante cualquier duda relacionada con su salud, consulte con su especialista sanitario correspondiente.